Effectiveness of Shift Work Tolerance Intervention Program in Reducing Insomnia Symptoms among Shift-Working Nurses

Anggi Setyowati*, Devi Rahmayanti, Bernadetta Germia Aridamayanti

School of Nursing, Faculty of Medicine and Health Science, Universitas Lambung Mangkurat, Banjarbaru, 70714, Indonesia

* Corresponding Author Email: anggisetyo@ulm.ac.id



ABSTRACT


Introduction: Shift-working nurses are at high risk of developing insomnia. However, few interventions have targeted Shift Work Tolerance (SWT) as a strategy to alleviate insomnia among shift-working nurses. Objectives: This study aimed to evaluate the effectiveness of SWT intervention in reducing insomnia symptoms among female shift-working nurses. Methods: A quasi-experimental pre-post-test control group design was conducted with 30 participants, who were assigned to intervention (n=15) and control (n=15) groups. The SWT program addressed circadian rhythm of sleep, sleep hygiene, occupational stressors, and coping strategies as well as stress management. Insomnia was assessed using the Regensburg Insomnia Scale (RIS) at baseline and one month after intervention. Data were analyzed using Wilcoxon and Mann– Whitney tests. Results: The intervention group showed significant improvements in insomnia outcomes, including reduced sleep latency, increased sleep duration and continuity, fewer sleepless nights, reduced fear of insomnia, and reduced daytime impairment compared with the control group (p < 0.05). The overall insomnia scores significantly decreased in the intervention group (Δ = 4.93, p = 0.001) but not in the control group (Δ = 2.21, p > 0.05). Conclusion: The SWT intervention was effective in reducing insomnia symptoms and improving sleep health among shift-working nurses. This approach may serve as a feasible strategy to enhance well- being and job performance in clinical practice.

Keywords: Circadian Rhythm; Insomnia; Nurses; Shift Work Tolerance


INTRODUCTION

Occupational stressors among shift-working nurses have been shown to negatively impact physical and mental health, also leading to sleep disturbances that may progress to insomnia (Bennaroch & Shochat, 2023), compared with nurses working regular shifts. Previous studies integrating shift workers’ coping strategies with the transactional stress coping theory suggest that sleep disturbances among shift nurses are strongly influenced by occupational stressors, such as shift schedules, workload, and interpersonal conflict, as well as sleep circadian rhythm disruption. In addition, sleep disturbances among shift-working nurses are further mediated by maladaptive coping strategies (Setyowati et al., 2023).

Insomnia is the most commonly reported sleep disturbance among shift workers. Its prevalence has been reported to range from 12.8% to 76.4%, substantially exceeding estimates for the general population (Brito et al., 2021), and is frequently observed among shift-working nurses (Chung et al., 2020). In Asia, it has been reported to be higher to 45.1% (Xia et al., 2021). Among this group, female nurses are particularly vulnerable, as biological and hormonal factors influence circadian rhythm regulation and sleep adaptation. The menstrual cycle may increase sensitivity to circadian misalignment, resulting in higher rates of insomnia and reduced shift work tolerance compared with male nurses (Chung et al., 2009).

There is a physiological mechanism in the body known as SWT (Härmä, 1993). Although originally described as a physiological adaptation that enables individuals to cope with and sustain shift work, recent studies highlight that maintaining SWT also depends on effective management of occupational stressors, sleep disturbances, and adaptive coping strategies (Kim et al., 2025). The SWT approach in this study involves several strategies, including assessment of insomnia, regulation of biological sleep rhythms, sleep hygiene, management of occupational stressors that affect insomnia, and introduction of coping tactics as well as stress management. These strategies were adapted from previous research and the principles of Cognitive Behavioral Therapy (CBT) (Järnefelt et al., 2020), as well as sleep hygiene, defined as a set of behavioral and environmental recommendations designed to improve and maintain sleep quality (De Pasquale et al., 2024).

Given the high risk of insomnia among shift-working nurses, there is a need for strategies to maintain job performance and ensure patient safety (Alameri et al., 2024). However, to the best of current knowledge, this SWT has not yet been tested among shift-working nurses. Based on this background, the present study aims to evaluate the effectiveness of shift work tolerance in reducing insomnia among shift-working nurses.

METHODOLOGY

Research Design

A quasi-experimental design with a pre-post-test control group was applied in this study because full randomization of shift-working nurses was not feasible due to scheduling constraints (Shadish et al., 2002). Participants were assigned to two groups: an intervention group that received the SWT program and a control group that did not receive the intervention until after the post-test. The independent variable was the SWT intervention, and the dependent variable was insomnia.

Population, Sample, and Sampling

The study population comprised female shift-working nurses in South Kalimantan Province in 2025. The inclusion criteria were nurses employed in a three-shift work system, with a minimum education level of diploma III, without a history of chronic illnesses such as diabetes mellitus or hypertension, and not currently pregnant. This study used purposive sampling to select the participants, because full randomization of shift-working nurses was not feasible due to scheduling constraints. Previous reference recommended that an adequate sample size for quasi-experimental designs ranges from 10 to 30 respondents per group (Dewi et al., 2023). In this study, the total sample consisted of 30 female shift-working nurses, with 15 respondents allocated to each group.

Intervention

SWT was developed based on previous research factors that affect sleep disorders related to shift work among female shift-working nurses (Setyowati et al., 2023), integrating the concepts of shift workers coping with stress and transactional stress coping theory. The SWT program consisted of five sessions in five weeks; each session was 90 minutes, consistent with the number of sessions employed in prior studies on cognitive behavioral therapy (Järnefelt et al., 2020). A post-test insomnia evaluation was administered one month following completion of the fifth session. The SWT approach in this study involves several strategies, including assessment of insomnia, regulation of biological sleep rhythms, sleep hygiene, management of occupational stressors that affect insomnia, and introduction of coping strategies as well as stress management. Table 1 depicted the session on SWT in this study. The intervention was delivered using a standardized module, and all sessions were facilitated by a trained registered nurse to ensure consistency in delivery. A WhatsApp group was used for participant monitoring and completion of a 7-day sleep diary.

Table 1: Topics of Shift Work Tolerance Intervention


Session

Indicators

Pre-test

Pre-test Insomnia

Session 1 (Shift Work Tolerance)

Introduction of SWT for shift nurses to prevent insomnia

Session 2 (Circadian rhythm of sleep)

Introduction to biological sleep clock

Management of sleep quality

Detection of sleep biological clock disorders among shift nurses

Session 3 (Sleep hygiene)

Sleep hygiene education

Sleep diary

Session 4 (Occupational stressor that affects insomnia)

Occupational stressor

Nurse workload

Interpersonal conflict

Session 5 (Coping and stress management that affecting insomnia)

Meaning based coping

Stress management

Conflict management

Post-test

Post-test insomnia


Ethical Consideration

This study received ethical approval from the ethical clearance from the Health Research Ethics Committee, Idaman District Hospital of Banjarbaru, Indonesia, with reference number 123/KEPK-RSDI/VI/2025 on 28th June 2025.

Data Collection

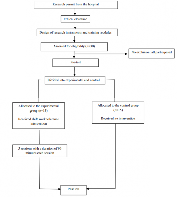
The method of research data collection was depicted in Figure 1. Data was collected between June to September 2025. Participants were recruited based on the inclusion criteria and assigned to either the intervention or control group according to feasibility considerations. Written informed consent was obtained from all participants who agreed to take part in the study. A pretest was delivered to assess insomnia levels. The intervention group received the SWT program, whereas the control group received no intervention after the pretest but was offered the SWT program afterward. The material was delivered by a registered nurse. The intervention comprised five weekly sessions, each lasting 90 minutes. At the end of the fifth week, a post-test was administered using the insomnia questionnaire. SWT sessions were delivered by a trained registered nurse, whereas all data collection procedures, including pretest and post-test assessments, were conducted by the researcher. Blinding was not implemented because the researcher was responsible for both data collection and coordination of the study.

image


Figure 1: Method of the Research for Data Collection


Data Analysis

Data was analyzed using SPSS. Descriptive analysis included frequency and percentage distributions based on participants’ characteristics and study variables. Inferential analysis was conducted to examine the effect of the intervention. Differences between pretest and post-test scores within the intervention and control groups were analyzed using the Wilcoxon test, while differences in post-test scores between the two groups were analyzed using the Mann–Whitney test. The level of significance was set at 95% with a p-value < 0.05. In addition, effect sizes (r) were computed for the Wilcoxon and Mann–Whitney analyzes to provide an estimate of the magnitude of the intervention’s effect.

Instruments

The Regensburg Insomnia Scale (RIS) is a self-report instrument to assess psychological and behavioral components of insomnia within the past four weeks. The scale consists of 10 items. Item 1 evaluates sleep latency, with response options ranging from 0 = 1–20 minutes to 4 = 91 minutes or more. Item 2 measures sleep duration, scored from 4 = 7 hours or more to 1 = 0–2 hours. Items 3 through 10 cover aspects such as sleep continuity, early wakening, easy wakening, sleepless nights, thinking about sleep, fear of insomnia, impaired daytime, and hypnotic intake. These items are rated on a frequency scale from 0 = never to 4 = very often (Crönlein et al., 2013). The RIS has been adapted for use in Indonesia, where a total score greater than 13.5 indicates the presence of insomnia (Setyowati et al., 2025). The Cronbach's alpha of the instrument in this study was 0.829.

RESULTS

Characteristics of Respondents

Table 2 showed characteristics of respondents. A total of 30 female shift-working nurses participated in this study. The most predominant age category was the 31–40 years old category (56.7%). The mean age was 31.67 years old. Regarding ward placement, the highest proportion worked in surgical wards (46.7%). In terms of length of employment, more than half of the respondents had worked for 0–5 years (53.3%). The majority of respondents had a bachelor’s degree and registered nurse qualification (63.3%). Regarding marital status, 56.7% were unmarried, and most respondents had no children (70%).

Table 2: Characteristics of Respondents


Variables

Experimental

Control

Total

n= 15

n= 15

Frequency

%

Frequency

%

Frequency

%

Age (years)

20-30

5

33.3

3

20.0

8

26.7

31-40

5

33.3

12

80.0

17

56.7

41-50

5

33.3

0

0.0

5

16.6

Total

15

100.0

15

100.0

30

100.0

Mean

31.67 (6.07)

Hospital

RS Idaman Banjarbaru

4

26.7

15

100.0

19

63.3

RS Ratu Zalecha

7

46.7

0

0.0

7

23.3

Others Hospital in South Kalimantan

4

26.6

0

0.0

4

13.4

Total Ward

15

100.0

15

100.0

30

100.0

Pediatric ward

1

6.7

3

20.0

4

13.3

Surgical ward

5

33.3

9

60.0

14

46.7

Intensive unit

4

26.7

1

6.7

5

16.7

Emergency unit

5

33.3

2

13.3

7

23.3

Total Length of Employment (Years)

15

100.0

15

100.0

30

100.0

0-5

7

46.7

9

60.0

16

53.3

6-10

3

20.0

6

40.0

9

30.0

>10

5

33.3

0

0.0

5

16.7

Educational Level

15

100.0

15

100.0

30

100.0

Diploma

3

20.0

7

46.7

10

33.3

Bachelor and RN

12

80.0

7

46.7

19

63.4

Master Degree

0

0.0

1

6.6

1

3.3

Marital Status

15

100.0

15

100.0

30

100.0

Not Married

10

66.7

7

46.7

17

56.7

Married

5

33.3

8

53.3

13

43.3

Total Number of Children

15

100.0

15

100.0

30

100.0

0

10

66.7

11

73.3

21

70.0

1

2

13.3

2

13.3

4

13.3

2

2

13.3

2

13.3

4

13.3

3

1

6.7

0

0

1

3.4

4

0

0

0

0

0

0.0

Total

15

100.0

15

100.0

30

100.0


Descriptive Statistics of Variables

Table 3 presented the descriptive statistics of sleep-related variables in both groups. The Wilcoxon test indicated significant improvements in the experimental group for several variables, including reduced sleep latency, increased sleep duration, increased sleep continuity, reduced sleepless nights, reduced fear of insomnia, and reduced impairment of daytime (p < 0.05). The total score also decreased significantly from 16.93 (SD = 3.17) at pretest to 12.00 (SD = 2.03) at post-test (Δ = 4.93, p < 0.05). These findings suggest that the intervention effectively decreased insomnia among female shift-working pretest nurses.

Further, the control group showed significant changes in a few variables, such as sleep latency, rapid wakening, and fear of insomnia (p < 0.05). However, the total score did not significantly differ between the pretest (M = 18.73, SD = 5.58) and post-test (M = 17.86, SD = 3.37), Δ =

2.21 (p > 0.05). Overall, the intervention demonstrated a greater reduction in insomnia.

Table 3: Descriptive Statistics of Variables



Variables

Experimental (n=15)

Control (n=15)

Pretest

Post-test


Δ

P

value

Pretest

Post-test


Δ

P

value

Mean

SD

Mean

SD

Mean

SD

Mean

SD

Sleep latency

2.13

1.18

1.2

0.86

0.93

< 0.05

2.67

1.17

2.06

0.88

0.61

< 0.05

Sleep duration

2

0.53

1.4

0.63

0.60

< 0.05

1.87

0.51

2

0.75

- 0.13

> 0.05

Sleep continuity

1.93

0.45

1.13

0.63

0.80

< 0.05

2.46

0.91

2.06

1.03

0.40

> 0.05

Early wakening

2

0.53

1.53

0.99

0.47

> 0.05

2.86

0.51

2.46

0.91

0.40

> 0.05

Easy wakening

2.13

0.74

1.4

0.91

0.73

> 0.05

1.6

1.05

2.6

1.05

-1.0

< 0.05

Sleepless nights

1.33

0.89

0.93

0.59

0.40

< 0.05

0.86

1.18

1.3

1.44

0.44

> 0.05

Thinking about sleep


1.73


0.79


0.93


0.70


0.80

> 0.05


2.46


0.91


2.6


1.05


0.20

> 0.05

Fear of insomnia

0.8

0.94

0.4

0.63

0.40

< 0.05

0

0.00

0.73

1.03

- 0.73

< 0.05

Daytime impairme nt


2.87


1.12


3.06


0.70


0.19

< 0.05


3.06


0.25


3.2


0.41

- 0.14

> 0.05

Hypnotic intake

0

0

0

0

0

> 0.05

0

0.00

0

0.00

0

> 0.05

Total score

16.93

3.17

12

2.03

4.93

< 0.05

18.73

5.58

17.86

3.37

2.21

> 0.05

Using Wilcoxon test

As shown in Table 4, the Wilcoxon Signed Rank Test showed a significant reduction in insomnia scores within the experimental group between pretest and post-test (Z = -3.440, p = 0.001), while no significant change was found in the control group (Z = -1.125, p = 0.260). Furthermore, the Mann-Whitney test confirmed a significant difference in score changes (Δ post–pre) between the experimental and control groups (Z= -2.392, p = 0.015), indicating that the intervention group achieved greater reduction in insomnia outcomes than the control group, with a moderate-to-large effect size (r = 0.44).

Table 4: Wilcoxon Signed Rank Test (within groups) and Mann-Whitney U Test Based on Insomnia Score (between groups)


Group

N

Pre-test Mean (SD)

Post-test Mean (SD)

Δ Mean

(95% CI)

Statistic (Z/U)

Effect size

p-

value

Interpretation


Wilcoxon Signed Rank Test


Experimental


15

16.93

(3.17)

12.00

(2.03)

–4.93

(–6.75 to –3.11)


Z= -3.440


0.44


0.001


Significant


Control


15

18.73

(5.58)

17.86

(3.37)

–0.87

(–3.02 to 1.28)


Z= -1.125


0.260


Not significant

Mann- Whitney U test


Δ (post-pre)


30


Z= -2.392


0.44


0.015


Significant


DISCUSSION

The aim of this study was to evaluate the effectiveness of the SWT intervention in reducing insomnia among female shift-working nurses. The findings demonstrated that respondents who received SWT experienced a significant decrease in their insomnia symptoms compared to those in the control group. The moderate to large effect size observed in this study suggests that the shift work tolerance intervention produced a meaningful improvement in sleep health among shift-working nurses, beyond statistical significance. Furthermore, the findings of this study support shift workers’ coping strategies with the transactional stress coping theory. SWT can function as an adaptive coping mechanism that helps shift workers adjust to occupational stressors, particularly those related to circadian disruption. This study focused exclusively on female nurses because previous research has shown that women are more vulnerable to insomnia and have lower shift work tolerance compared with men (Chung et al., 2009).

Effect of SWT on Sleep Latency

This study demonstrated that SWT was effective in reducing sleep latency. Sleep latency refers to the time required for an individual to transition from wakefulness to the onset of sleep. The average normal sleep latency among adults, as reported in a previous study by Iskander et al. (2023), was 11.7 minutes, which is comparable to the findings of the present study, where the post-test mean score was 1.2 (equivalent to 1–20 minutes). A key explanation for this improvement was the integration of behavioral strategies derived from Cognitive Behavioral Therapy for Insomnia (CBT-I), particularly sleep hygiene. This principle emphasizes that the bed should be used solely for sleep and not for other activities (Mastin et al., 2006), thereby strengthening the association between the bed and rapid sleep initiation. Furthermore, the SWT intervention also incorporated recommendations to minimize light exposure before and during bedtime, a strategy that reduces circadian disruption and enhances melatonin secretion (Gooley et al., 2011). Together, these approaches create an optimal sleep behavior and environment, facilitating reduced sleep latency, faster sleep onset, and a decrease in insomnia.

Effect of SWT on Sleep Duration

This study revealed that SWT was effective in improving sleep duration among respondents. Sleep duration refers to the total amount of time spent asleep during a given sleep period. The National Sleep Foundation recommends 7–9 hours of sleep for adults (Hirshkowitz et al., 2015). The findings of the present study showed an increase in average sleep duration during the post-test, from 4 hours to 5–6 hours, indicating that the SWT intervention contributed to more consolidated and restorative sleep.

A major contributing factor to this improvement was the incorporation of behavioral strategies, particularly consistent sleep-wake scheduling. As part of the intervention, respondents were asked to complete a 7-day sleep diary, which allowed them to monitor and reflect on their sleep patterns. This self-monitoring strategy increased their awareness of bedtime and wake-up consistency, thereby supporting behavioral adjustments. Maintaining regular sleep and wake times, even on non-working days, has been shown to stabilize circadian rhythms (Foster, 2020). These strategies highlight that SWT can decrease insomnia symptoms.

Effect of SWT on Sleep Continuity

This study demonstrated that SWT was effective in improving sleep continuity among respondents. Sleep continuity refers to the ability to maintain sleep with minimal awakenings or disruptions during the night. Poor sleep continuity has been closely associated with the risk of insomnia (Conte et al., 2023). The findings of the present study showed that participants who received the SWT intervention experienced less poor sleep continuity. A key contributing factor to this improvement was the implementation of strategies aimed at reducing environmental noise. Previous studies have shown that exposure to noise during sleep can cause micro-arousals and impair the continuity of sleep (Basner et al., 2014). By minimizing noise disturbances, the SWT intervention created a favorable sleep environment.

Effect of Shift SWT on Sleepless Nights

This study demonstrated that SWT was effective in reducing the frequency of sleepless nights among respondents. A sleepless night is often defined as the inability to obtain any substantial period of restorative sleep despite adequate opportunity (Ohayon, 2009). A major contributor to decreasing this sleeplessness was the integration of coping mechanisms within the SWT framework. Respondents were encouraged to adopt adaptive coping strategies, such as stress management and meaning-based coping, including avoiding conflict. It can trigger relaxation practices to reduce pre-sleep arousal (Maskevich et al., 2020). The findings of the present study indicated a decline in the number of sleepless nights after the SWT intervention.

Effect of SWT on Fear of Insomnia

This study demonstrated that SWT was effective in reducing fear of experiencing insomnia among respondents. These maladaptive thoughts increase physiological arousal and make it more difficult for individuals to initiate and maintain sleep (Tang et al., 2023). The findings of this study indicated a reduction in sleep-related worry and fear of sleeplessness following the SWT intervention. This improvement was primarily associated with the use of sleep diaries. By recording sleep and wake patterns over a 7-day period, respondents gained greater awareness of their actual sleep duration and variability, which helped to correct misperceptions and reduce catastrophic thinking about poor sleep. The use of sleep diaries also promoted behavioral consistency, particularly in maintaining regular sleep-wake schedules (Sletten et al., 2023).

Effect of SWT on Impaired Daytime

This study demonstrated that SWT was effective in reducing impaired daytime functioning among respondents. Daytime impairment such as excessive sleepiness, fatigue, decreased alertness, and difficulty concentrations is one of the symptoms of insomnia (Liu et al., 2014). Among shift workers, these impairments are due to irregular sleep schedules and sleepless nights. The findings of the present study showed improvements in daytime functioning following the SWT intervention. The use of sleep diaries over a 7-day period enabled respondents to recognize their sleep patterns, that can increase actual sleep duration (Sletten et al., 2023).

By improving nurses’ sleep and decreasing insomnia, SWT has the potential to enhance nurse well-being, decrease occupational burnout, and improve patient safety. Integrating SWT into workplace wellness and staff development programs may serve as an effective strategy for sustaining high-quality nursing care in hospital settings.

Some RIS items, such as early awakening, easy awakening, and hypnotic intake, did not improve significantly after the intervention. Early awakening may be less responsive to behavioral strategies alone, especially among shift-working nurses with irregular start times. The lack of change in hypnotic intake is expected because the intervention did not specifically target medication usage. Additionally, some participants may have persistent hyperarousal that is less amenable to brief behavioral interventions. These patterns suggest that while the SWT framework effectively improved behavioral and environmental factors contributing to insomnia, certain physiological or habitual components may require longer or more individualized therapeutic strategies.

Limitations

This study has several limitations. First, the small sample size and single-province setting may limit the generalizability of the findings. Second, the relatively short follow-up period (one month after the intervention) did not allow assessment of long-term sustainability of improvements. Third, baseline characteristics such as age distribution, hospital origin, and length of employment were not entirely balanced between groups due to the non-randomized design. So, it should be interpreted cautiously.

CONCLUSION

This study provides evidence that the SWT intervention is an effective non-pharmacological approach for reducing insomnia symptoms among female shift-working nurses. The effectiveness of the SWT intervention highlights the importance of addressing circadian rhythm disruption, sleep hygiene, occupational stressors, and coping strategies. This approach aligns with transactional stress coping theory and reinforces the role of shift work tolerance as a key mechanism in mitigating sleep disturbances among shift-working nurses.

Nurses who participated in the SWT program demonstrated significant improvements across multiple dimensions of insomnia, including reduced sleep latency, fewer sleepless nights, decreased fear of insomnia, and reduced daytime impairment, along with improvements in sleep duration and sleep continuity. The improvement in insomnia outcomes in this study can be explained by the key components of the SWT intervention. Recommendations to minimize light exposure before and during bedtime helped reduce sleep latency. Behavioral strategies, particularly consistent sleep–wake scheduling supported by a 7-day sleep diary, enabled nurses to monitor their sleep patterns, reduce fear of insomnia, increase sleep duration, and decrease daytime impairment. Sleep continuity improved through strategies aimed at reducing environmental noise. In addition, the use of adaptive coping strategies, including stress management and meaning-based coping such as avoiding conflict, contributed to a reduction in sleepless nights.

Further study is needed to use objective sleep measures. (e.g., actigraphy or polysomnography) to strengthen the evidence base. In addition, the application of SWT interventions to larger and more diverse populations, including male nurses and other occupational groups engaged in rotating or night shifts. Longitudinal studies are also recommended to assess the long-term sustainability of the intervention’s benefits. However, this study provides useful approach to support sleep health, especially to decrease insomnia among shift-working nurses in clinical settings.

ACKNOWLEDGEMENT

This study was supported by Direktorat Penelitian dan Pengabdian Kepada Masyarakat Direktorat Jenderal Riset dan Pengembangan Kementerian Pendidikan Tinggi, Sains, dan Teknologi (The Directorate of Research and Community Service, Directorate General of Research and Development, Ministry of Higher Education, Science, and Technology of Indonesia), and Universitas Lambung Mangkurat, Indonesia.

Conflict of Interest

The authors declare that they have no competing interests.

REFERENCES

Alameri, R. A., Almulla, H. A., Al Swyan, A. H., & Hammad, S. S. (2024). Sleep quality and fatigue among nurses working in high-acuity clinical settings in Saudi Arabia: a cross-sectional study. BMC nursing, 23(1), 51. https://doi.org/10.1186/s12912-023-01693-z

Basner, M., Babisch, W., Davis, A., Brink, M., Clark, C., Janssen, S., & Stansfeld, S. (2014). Auditory and non-auditory effects of noise on health. The Lancet, 383(9925), 1325-1332. https://doi.org/10.1016/s0140-6736(13)61613-x

Bennaroch, K., & Shochat, T. (2023). Psychobiological risk factors for insomnia and depressed mood among hospital female nurses working shifts. Frontiers in Sleep, 2, 1206101. https://doi.org/10.3389/frsle.2023.1206101

Brito, R. S., Dias, C., Afonso Filho, A., & Salles, C. (2021). Prevalence of insomnia in shift workers: a systematic review. Sleep Science, 14(01), 47-54. https://doi.org/10.5935/1984- 0063.20190150

Chung, S. A., Wolf, T. K., & Shapiro, C. M. (2009). Sleep and health consequences of shift work in women. Journal of Women's Health, 18(7), 965-977. https://doi.org/10.1089/jwh.2007.0742

Chung, Y., Kim, H., Koh, D. H., Park, J. H., & Yoon, S. (2020). Relationship between shift intensity and insomnia among hospital nurses in korea: A cross-sectional study. Journal of Preventive Medicine and Public Health, 54(1), 46. https://doi.org/10.3961/jpmph.20.555

Conte, F., Malloggi, S., De Rosa, O., Di Iorio, I., Romano, F., Giganti, F., & Ficca, G. (2023). Sleep continuity, stability and cyclic organization are impaired in insomniacs: a case–control study. International Journal of Environmental Research and Public Health, 20(2), 1240. https://doi.org/10.3390/ijerph20021240

Crönlein, T., Langguth, B., Popp, R., Lukesch, H., Pieh, C., Hajak, G., & Geisler, P. (2013). Regensburg Insomnia Scale (RIS): a new short rating scale for the assessment of psychological symptoms and sleep in insomnia; study design: development and validation of a new short self- rating scale in a sample of 218 patients suffering from insomnia and 94 healthy controls. Health and Quality of Life Outcomes, 11(1), 65. https://doi.org/10.1186/1477-7525-11-65

De Pasquale, C., El Kazzi, M., Sutherland, K., Shriane, A. E., Vincent, G. E., Cistulli, P. A., & Bin, Y. S. (2024). Sleep hygiene–What do we mean? A bibliographic review. Sleep Medicine Reviews, 75, 101930. https://doi.org/10.1016/j.smrv.2024.101930

Dewi, E. U., Nursalam, Mahmudah, & Yunitasari, E. (2023). The effect of peer support psychoeducation based on experiential learning on self-care demands among breast cancer patients with post-chemotherapy. Journal of Public Health Research, 12(1), 22799036221146901. https://doi.org/10.1177/22799036221146901

Foster, R. G. (2020). Sleep, circadian rhythms and health. Interface focus, 10(3), 20190098. https://doi.org/10.1098/rsfs.2019.0098

Gooley, J. J., Chamberlain, K., Smith, K. A., Khalsa, S. B. S., Rajaratnam, S. M., Van Reen, E., ... & Lockley, S. W. (2011). Exposure to room light before bedtime suppresses melatonin onset and shortens melatonin duration in humans. The Journal of Clinical Endocrinology & Metabolism, 96(3), E463-E472. https://doi.org/10.1210/jc.2010-2098

Härmä, M. (1993). Individual differences in tolerance to shiftwork: a review. Ergonomics, 36(1-3), 101-109. https://doi.org/10.1080/00140139308967860

Hirshkowitz, M., Whiton, K., Albert, S. M., Alessi, C., Bruni, O., DonCarlos, L., ... & Hillard, P. J. A. (2015). National Sleep Foundation’s sleep time duration recommendations: methodology and results summary. Sleep Health, 1(1), 40-43. https://doi.org/10.1016/j.sleh.2014.12.010

Iskander, A., Jairam, T., Wang, C., Murray, B. J., & Boulos, M. I. (2023). Normal multiple sleep latency test values in adults: a systematic review and meta-analysis. Sleep Medicine, 109, 143-148. https://doi.org/10.1016/j.sleep.2023.06.019

Järnefelt, H., Härmä, M., Sallinen, M., Virkkala, J., Paajanen, T., Martimo, K. P., & Hublin, C. (2020). Cognitive behavioural therapy interventions for insomnia among shift workers: RCT in an occupational health setting. International Archives of Occupational and Environmental Health, 93(5), 535-550. https://doi.org/10.1007/s00420-019-01504-6

Kim, S. H., An, K., Bluhm, M. D. L., Lee, M., & Shin, S. H. (2025). The interplay between personal traits and coping strategies on shift-work tolerance: a cross-sectional study. Industrial Health, 63(4), 365-375. https://doi.org/10.2486/indhealth.2024-0165

Liu, H., Wang, D., Li, Y., Li, Z., Zhang, Y., Lei, F., ... & Tang, X. (2014). Examination of daytime sleepiness and cognitive performance testing in patients with primary insomnia. PloS One, 9(6), e100965. https://doi.org/10.1371/journal.pone.0100965

Maskevich, S., Cassanet, A., Allen, N. B., Trinder, J., & Bei, B. (2020). Sleep and stress in adolescents: the roles of pre-sleep arousal and coping during school and vacation. Sleep Medicine, 66, 130-138. https://doi.org/10.1016/j.sleep.2019.10.006

Mastin, D. F., Bryson, J., & Corwyn, R. (2006). Assessment of sleep hygiene using the Sleep Hygiene Index. Journal of Behavioral Medicine, 29(3), 223-227. https://doi.org/10.1007/s10865-006-9047-6

Ohayon, M. M. (2009). Difficulty in resuming or inability to resume sleep and the links to daytime impairment: definition, prevalence and comorbidity. Journal of Psychiatric Research, 43(10), 934-940. https://doi.org/10.1016/j.jpsychires.2009.01.011

Shadish, W. R., Cook, T. D., & Campbell, D. T. (2002). Experimental and quasi-experimental designs for generalized causal inference. Houghton, Mifflin and Company. https://moodle2.units.it/pluginfile.php/132646/mod_resource/content/1/Estratto_ShadishCoo kCampbellExperimental2002.pdf

Setyowati, A., Yanti, N. R., & Nasution, T. H. (2025). Psychometric Evaluation of Regensburg Insomnia Scale (RIS)-indonesia Version Among Flood Victims. Malaysian Journal of Medicine and Health Sciences, 21(1), 176-181. https://doi.org/10.47836/mjmhs.21.1.23

Setyowati, A., Yusuf, A., Agianto, Yunitasari, E., & Firdaus, S. (2023). Factors affecting shift work sleep disorder in female shift work nurses: Integrating shift workers’ coping with stress and transactional stress coping theory. Journal of Public Health Research, 12(2). https://doi.org/10.1177/22799036231182026

Sletten, T. L., Weaver, M. D., Foster, R. G., Gozal, D., Klerman, E. B., Rajaratnam, S. M., ... & Czeisler, C. A. (2023). The importance of sleep regularity: a consensus statement of the National Sleep Foundation sleep timing and variability panel. Sleep Health, 9(6), 801-820. https://doi.org/10.1016/j.sleh.2023.07.016

Tang, N. K., Saconi, B., Jansson‐Fröjmark, M., Ong, J. C., & Carney, C. E. (2023). Cognitive factors and processes in models of insomnia: A systematic review. Journal of Sleep Research, 32(6), e13923. https://doi.org/10.1111/jsr.13923

Xia, L., Chen, C., Liu, Z., Luo, X., Guo, C., Liu, Z., ... & Liu, H. (2021). Prevalence of sleep disturbances and sleep quality in Chinese healthcare workers during the COVID-19 pandemic: a systematic review and meta-analysis. Frontiers in Psychiatry, 12, 646342. https://doi.org/10.3389/fpsyt.2021.646342