image

Exploring the Relationship between Classroom Arrangement and Students’ Performance in Cambodian Higher Education: The Role of Self-Regulation


Chumneanh Lork1*, Dhakir Abbas Ali2


1&2 School of Business and Management, Lincoln University College, Malaysia


Corresponding author’s e-mail: lork@lincoln.edu.my


Received: 16 Sep 2025

Revised: 27 Nov 2025

Accepted: 01 Dec 2025

DOI: doi.org/10.60072/ijeissah.2025.v4i01.002


ABSTRACT


This study investigates the impact of classroom arrangement on students’ academic performance in Cambodian higher education, with particular emphasis on the mediating role of self-regulation. A quantitative approach was adopted, using data collected from 320 university lecturers through a structured questionnaire. Partial Least Squares Structural Equation Modeling (PLS-SEM) was employed to test the proposed model. The findings reveal that classroom arrangement plays a significant role in shaping students’ self-regulation and academic performance. Moreover, self-regulation not only contributes directly to students’ academic success but also mediates the relationship between classroom arrangement and students’ performance. These results highlight the importance of both classroom arrangement and students’ self- regulatory abilities in achieving positive educational outcomes. The study suggests that universities should prioritize effective classroom design and implement strategies that strengthen self-regulation to enhance overall learning achievement.


Keywords: Cambodian Universities; Classroom Arrangement; Mediating Effect; Physical Learning Space; Students’ Performance


image

This is an open access article under the CC BY NC ND license (https://creativecommons.org/licenses/by-nc- nd/4.0/?ref=chooser-v1); © 2025.

Published by Asia Pacific Higher Learning Sdn Bhd., Malaysia

Background


In higher education, the learning environment, particularly classroom arrangement, plays a crucial role in influencing students’ academic performance and success. In Cambodia, the higher education sector has been rapidly evolving, especially after the COVID-19 pandemic, with more universities, higher enrollment, and expanded academic programs reflecting a national effort to improve tertiary education quality. However, the effectiveness of these programs depends not only on their availability but also on how the learning environment supports student engagement and achievement. Classroom arrangement, including seating layout, space utilization, and the integration of technology, significantly affects student interaction, participation, and comfort, all of which contribute to better learning outcomes. Research shows that well-organized and flexible classroom settings foster collaboration and active learning, which are essential for developing critical thinking and problem-solving skills. Additionally, self-regulation can mediate the impact of classroom environments by helping students adapt and thrive academically. Despite efforts by Cambodian institutions to improve physical learning spaces and faculty quality, limited research exists on how classroom arrangements specifically influence student success. Recognizing how learning environments influence student outcomes is crucial for educators and policymakers striving to design supportive educational contexts that foster engagement, motivation, and overall academic success (Aristovnik et al., 2023; Shams et al., 2022).


Higher education institutions across the globe have been adapting to an increasingly interconnected and technology-driven environment, a transition that was significantly accelerated by the COVID-19 pandemic, which prompted widespread adoption of online and blended learning modalities (Harper et al., 2024). This transformation has profoundly affected the learning environment, particularly in terms of classroom design, which now encompasses not only traditional physical spaces but also virtual and hybrid formats. Well-designed learning environments, whether in-person or online, are essential for promoting student engagement, collaboration, and academic achievement (Nikolopoulou & Zacharis, 2023). Thoughtful organization of learning spaces supports interaction, fosters motivation, and enhances the overall educational experience (Aristovnik et al., 2023; Bashir et al., 2021). In Cambodia, similar trends have emerged as universities transition to blended learning models post-pandemic. Cambodian higher education institutions have faced challenges such as limited internet access and adapting teaching methods but continue to prioritize improving classroom dynamics to support student learning (Heng & Sol, 2021). Research highlights that flexible and thoughtfully designed classroom environment accommodate diverse learning styles and facilitate active participation, which are vital for student success (Saykılı, 2019). Moreover, combining physical and virtual classroom arrangements enables more personalized and collaborative learning experiences, helping students better engage with course content and develop critical skills (Onah et al., 2022). As Cambodian institutions strive to enhance student performance, focusing on classroom arrangement within blended learning frameworks appears essential for creating supportive, effective learning environments that respond to both technological advances and students’ needs. This study aims to explore how classroom arrangement can enhance student engagement, collaboration, and active learning, thereby supporting the development of essential knowledge and skills. Additionally, this study aims to explore how students’ self-regulation abilities mediate the relationship between classroom arrangement and students' performance, providing insight into the underlying mechanisms that connect learning environments with student performance.


Literature Review


Transactional Distance Theory explains how the physical and psychological gap between instructors and students can affect learning, suggesting that reducing this distance through effective classroom arrangement can boost engagement and outcomes (Moore, 1993). Self-Determination Theory (SDT) emphasizes that fulfilling students’ basic psychological needs for autonomy, competence, and relatedness

fosters intrinsic motivation, which in turn supports self-regulated learning. Well-designed classrooms can facilitate this process by providing flexible seating, collaborative spaces, and opportunities for choice, thereby enhancing students’ engagement, motivation, and ability to regulate their own learning (Ryan & Deci, 2000). Research supports these ideas, showing that student-centered classroom layouts promote intrinsic motivation, focus, and active participation. For example, flexible seating allows students to select environments that suit their learning preferences, enhancing self-regulation and comfort. Moreover, classrooms designed to reduce distractions and incorporate interactive elements foster better engagement and academic performance. Such environments not only improve focus and communication skills but also help students feel more in control and connected, ultimately contributing to higher achievement (Baepler et al., 2014; Peng et al., 2022).


Bandura's Social Cognitive Theory (1986) emphasizes the dynamic interaction between personal factors, environmental influences, and behavior, highlighting how observational learning and self-regulation are crucial for achieving goals such as academic success. Classroom arrangements, as part of the learning environment, can significantly influence students’ ability to regulate their learning and apply strategies effectively. Similarly, Zimmerman (2000) explains that self-regulation is a dynamic process in which students set goals, monitor their progress, and adjust strategies to enhance learning outcomes, with classroom design playing a key role in supporting and facilitating these processes. Research supports this connection, showing that organized and flexible classroom environments, such as those with clear visual cues, designated learning zones, and adaptable seating, enhance student engagement and self-regulation (Karabatak & Polat, 2020). Classrooms that foster autonomy and provide motivating tasks help students develop persistence and goal-setting skills, promoting better academic outcomes. This suggests that thoughtful physical arrangements do not just manage classroom order but actively empower students’ motivation and lifelong learning skills (Hattie, 2023).


Research consistently shows that these self-regulatory behaviors are strong predictors of academic performance in higher education. For example, Zimmerman & Martinez-Pons (1988) demonstrated that students who actively set goals and monitor their progress tend to achieve better academically. Similarly, Credé & Kuncel (2008) found a significant positive relationship between self-regulation and academic success across diverse studies, highlighting the importance of self-regulatory skills for effective learning and achievement in college settings. These environmental factors influence students’ self-regulation, enabling them to manage their learning behaviors effectively. Complementing this, Pekrun (2006) emphasizes the role of perceived control and task value in academic achievement, suggesting that self- regulation helps students maintain motivation by managing their learning even in challenging environments. Research supports the crucial role of self-regulation in enhancing academic outcomes; students who actively engage in goal setting, monitoring, and reflection tend to perform better academically. Jin et al. (2023) indicate that well-structured online learning environments, particularly those incorporating supportive tools and artificial intelligence applications, can enhance students’ cognitive and metacognitive self-regulation, thereby promoting higher academic achievement.


Hypotheses and Theoretical Framework


H1: Classroom arrangement has an influence on students’ performance of higher education in Cambodia

H2: Classroom arrangement has an influence on self-regulation in Cambodian higher education institutions.

H3: Self-regulation has an influence on students’ performance of higher education in Cambodia. H4: Self-regulation mediates the relationship between classroom arrangement and students’ performance of higher education in Cambodia.

image

Lork C & Ali D A



Figure 1: Theoretical Framework


Methods


Sampling and Data Collection

To achieve the objectives outlined above, the most appropriate approach is to conduct descriptive research using quantitative methods. Consistent with the results reported by Kassab et al. (2024), it is advised to prioritize quantitative methodologies over the traditionally dominant qualitative approaches. Moreover, Creswell & Guetterman (2024) described the population as a group of individuals who share the same characteristics and other common features that the researcher can identify and study. Consequently, the present research focuses on lecturers from selected public and private universities in Cambodia.


In higher education research, lecturers are often considered reliable informants for student performance for several reasons. First, lecturers directly assess and evaluate students through assignments, exams, and overall course performance, giving them firsthand knowledge of students’ academic outcomes (Karaman, 2024). Using tools at the instructor level, such as rubrics, standardized assessments, or instructor evaluations, can provide more objective, consistent data compared to self-reports from students, which may be subject to bias (Simon, et al., 2024). Moreover, educators can observe patterns across entire cohorts, such as engagement trends, dropout tendencies, or average GPA distributions, offering a broader and more stable basis for evaluating student performance at the group or class level (Karaman, 2024; Simon et al., 2024). Finally, in contexts where directly surveying students may yield low response rates or incomplete data, lecturer-based assessment data can be completer and more reliable for statistical analysis and institutional decision-making (Simon et al., 2024).


In this study, the required sample size was determined using Krejcie & Morgan (1970) sample size table, which indicates that a minimum of 322 respondents is appropriate for a population of 2,000 at a 95% confidence level and a 5% margin of error. Since survey research rarely achieves a 100 percent response rate, especially when distributed through email or similar channels, it is standard practice to distribute more questionnaires than the minimum needed. Following the recommendations of (Bartlett, Kotrlik, & Higgins, 2001), who advise oversampling by up to 50 percent to compensate for nonresponse, the study expanded the distribution to a maximum of 483 potential participants. Ultimately, 405 responses were obtained, falling within the acceptable range between the minimum required sample of 322 and the oversampling upper limit of 483.


Meanwhile, the questionnaire was meticulously developed using validated items corresponding to the study's key constructs. A pilot study was carried out to evaluate the instrument's internal consistency and reliability. The results revealed that Cronbach’s alpha coefficients for many of the constructs ranged from 0.708 to 0.911, thereby exceeding the commonly accepted threshold of 0.70 (Nunnally, 1978). Following the pilot validation, hard copies of the finalized questionnaires were distributed to all academic staff at selected public and private universities in Cambodia to ensure efficient and effective data collection. In total, 405 hard-copy questionnaires were distributed to academic staff across selected public and private higher education institutions in Cambodia. This effort yielded 347 returned surveys, representing a

response rate of approximately 85.7%. During the data screening process, 27 questionnaires were removed because they contained excessively incomplete responses. Consequently, 320 fully completed and valid questionnaires were retained for subsequent analysis. Thus, the overall response rate was 79%, which is considered acceptable for quantitative analysis. The demographic profile of the respondents is outlined in Table 1.


Table 1: The Demographic Characteristics of the Respondents

Factors

Classification

Repetition

Proportion

Gender

Female

34

10.6

Male

286

89.4

Age

Below 30yrs

18

5.6

31-40yrs

52

16.3

41-50yrs

162

50.6

51-60yrs

81

25.3

61yrs and above

7

2.2

Academic Qualification

MSc.

271

84.7

PhD

49

15.3

Working Experience

Below 5yrs

28

8.8

6 – 10yrs

47

14.7

11 – 15yrs

166

51.9

16 – 20yrs

68

21.3

Above 20yrs

11

3.4

N

320


Measurement

A five-point Likert scale, spanning from 1 (strongly disagree) to 5 (strongly agree), was applied to measure the constructions explored in the study. The questionnaire was divided into six sections. Items addressing classroom arrangement were designed to reflect the technological context, drawing on established frameworks. Self-regulation measures were adapted from previously validated scales, while student performance was assessed using multiple dimensions based on prior educational research.


Data Analysis

SmartPLS software was utilized in the present study to evaluate the proposed research framework, as it is a widely adopted tool for quantitative data analysis. Specifically, SmartPLS facilitated the assessment of the structural model, enabling the examination of the model’s predictive capacity and the relationships among the constructs (Henseler et al., 2014; Hu & Bentler, 1999). In this study, SmartPLS 3.0 was employed to estimate both the measurement model (external model), which involved evaluating constructs’ consistency and strength, and the structural model (internal model), which assessed the hypothesized relationships between latent variables.


Results & Discussion


Measurement Model Evaluation

Table 2, the reliability and validity of the constructs were confirmed using Cronbach’s alpha, composite reliability (CR), AVE, and discriminant validity, following (Henseler et al., 2014; Hu & Bentler, 1999). All constructs demonstrated strong internal consistency (α and CR > 0.90) and convergent validity (AVE

> 0.63). Items with loadings between 0.7 and 0.9 were kept in the model.

Table 2: Construct Reliability and Validity



Construct


Items


Loadings

Cronbach Alpha

Composite Reliability

Average Variance Extracted

Classroom Arrangement

CA1

0.801

0.943

0.951

0.638

CA10

0.847

CA11

0.773

CA2

0.855

CA3

0.846

CA4

0.877

CA5

0.762

CA6

0.714

CA7

0.793

CA8

0.757

Students’ Performance

SP1

0.883

0.971

0.974

0.698

SP10

0.901

SP11

0.853

SP12

0.903

SP14

0.904

SP15

0.904

SP16

0.802

SP17

0.889

SP2

0.746

SP3

0.718

SP4

0.736

SP5

0.722

SP6

0.743

SP7

0.888

SP8

0.901

SP9

0.827

Self-Regulation

SR1

0.913

0.931

0.946

0.745

SR2

0.901

SR3

0.822

SR4

0.793

SR5

0.822

SR6

0.918


SP13 was removed from the analysis. Following (Ramayah et al., 2017), construct reliability and convergent validity are evaluated using factor loadings (>0.60), Cronbach’s Alpha (CA > 0.70), composite reliability (CR > 0.70), and average variance extracted (AVE > 0.50). As shown in Table 2, all constructs exceeded these thresholds, confirming convergent validity. CR and AVE were also used to evaluate internal consistency, with all constructs meeting the recommended values, indicating that the measurement model is reliable and internally consistent (Hair et al., 2017).

Table 3: Latent Variable Correlations (Fornel-Larcker Criterion)

Constructs

CA

SR

SP

Classroom Arrangement (CA)

0.799

Self-Regulation (SR)

0.405

0.863

Students' Performance (SP)

0.329

0.333

0.836


Table 4’s discriminant validity was further assessed using the Heterotrait–Monotrait ratio (HTMT); all values were below the recommended threshold of 0.85, confirming adequate discriminant validity among the constructs (Henseler et al., 2015). In particular, the SR–CA (0.428), SP–CA (0.340), and SP–SR (0.348) coefficients all exceed the threshold for inter-construct separation, thereby providing strong evidence of discriminant validity in the measurement model.


Table 4: Discriminant Validity (Heterotrait-Monotrait Ratio - HTMT)

Constructs

CA

SR

SP

Classroom Arrangement (CA)

Self-Regulation (SR)

0.428

Students' Performance (SP)

0.340

0.348


Structural Model Evaluation

After confirming the validity of the measurement model, the R² values were examined to determine how well the exogenous variables explain the endogenous constructs. Higher R² values reflect greater explanatory power. As noted by Chin (1998), R² values above 0.67 are considered substantial, values between 0.33 and 0.67 are viewed as moderate, and those ranging from 0.19 to 0.33 are regarded as weak and R² values below 0.19 are undesirable. Table 5 presents the structural model indicators. The R² values of 15.6% for students’ performance and 16.4% for self-regulation indicate that the model explains a modest portion of variance in these outcomes. While these values suggest some predictive ability, additional factors not included in the model likely play a substantial role in determining students’ performance and self-regulation.


Table 5: Coefficient of Determination (R Square)

Constructs

R-square

R-square adjusted

Self-Regulation

0.164

0.161

Students' Performance

0.156

0.151


Moreover, the f² effect sizes were calculated to determine the contribution of each exogenous variable to the R² value of the endogenous constructs, with thresholds of 0.02, 0.15, and 0.35 indicating small, medium, and large effects, respectively (Cohen, 1988). The (f²) effect size analysis reveals that self- regulation have a small impact on students’ performance (f² = 0.057), while classroom arrangement has only a small effect (f² = 0.053) on Students’ Performance. Additionally, classroom Arrangement exerts a moderate effect on self-regulation (f² = 0.196) in Table 6.


Table 6: Effect Sizes (f2) Analaysis

Students’Peformance

Effect Size

Decisions

Classroom Arrangement

0.053

Small

Self-Regulation

0.057

Small

Sefl-Regulation

Effect Size

Decisions

Classroom Arrangement

0.196

Moderate


Q² values, calculated via the blindfolding procedure, serve to assess the model’s predictive relevance;

values above zero denote adequate predictive accuracy (Henseler et al., 2014; Hu & Bentler, 1999). In this study, the Q² results for the endogenous constructs confirm that the model possesses predictive relevance. Specifically, the Q² for students' performance is 0.106, reflecting a medium level of predictive relevance. The Q² for self-regulation is 0.119, suggesting a moderate to strong predictive power. Since both values exceed the threshold of Zero, it can be concluded that the model exhibits acceptable predictive relevance for these constructs in Table 7.


Table 7: Construct Cross Validated Redundancy (Q2)

Constructs

SSE

SSO

1- SSE/SSO

Self-Regulation

1,920.000

1691.269

0.119

Students' Performance

5,120.000

4577.420

0.106

Note: SSO - Systematic Sources of Output; SSE - Systematic Sources of Error


Thus, SRMR values for both the saturated model and the estimated model are both 0.077 below the recommended threshold of 0.10 it can be concluded that the model used in this study has a good fit (Henseler et al., 2014; Hu & Bentler, 1999). Table 8 presents an overview of the structural model’s indicators.


Table 8: Goodness of Fit of The Model

Item

Saturated Model

Estimated Model

SRMR

0.077

0.077

d_ULS

3.298

3.298

d_G

6.768

6.768

Chi-Square

7,405.214

7,405.214

NFI

0.559

0.559


Hypothesis Testing

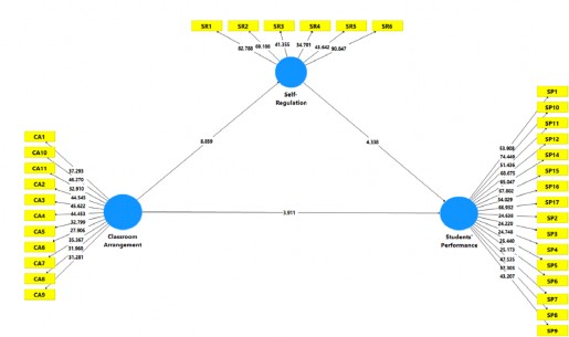
A diagram of a diagram

Description automatically generated

Figure 2: Path Model Significant

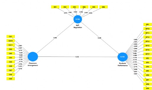
A diagram of a diagram

Description automatically generated

Figure 3: Path Model Results of Mediation


This study explored the connection among classroom arrangement, self-regulation, and academic performance of students in Cambodian higher education. Employing Partial Least Squares Structural Equation Modeling (PLS-SEM), the findings confirmed all four hypotheses (H1–H4), demonstrating that classroom arrangement has both direct and indirect effects on students’ academic outcomes.


The findings support H1, indicating that classroom arrangement exerts a significantly influence on the students’ performance of higher education students in Cambodia (β = 0.234, t = 3.850, p = 0.000). It aligns with the meta-analytic findings of (Yang, Xijun & Jiahui, 2023), who emphasized that well-designed smart classrooms could enhance student engagement and academic achievement. Together, these findings underscore the importance of investing in effective classroom design as a strategic component of educational quality improvement in higher education.


The findings also provide strong support for H2, demonstrating that classroom arrangement significantly influences students’ self-regulation (β = 0.408, t = 8.677, p = 0.000). These results align with (Mantooth, Usher, & Love, 2021), who emphasized that environmental factors within classrooms—such as spatial design, organization, and comfort—can shape students’ self-efficacy and, in turn, their capacity for self- regulation. This underscores the importance of learning space design as a foundational element in promoting effective learner autonomy and academic engagement.


The statistically significant effect of self-regulation on student performance (β = 0.242, t = 4.018, p = 0.000) provides support for H3. This finding is consistent with (Smadi, Masri, & Maharmah, 2024), who identified a positive relationship between the application of self-regulated learning strategies and academic success among higher education students. The results reinforce the pivotal role of self-regulation as a cognitive and motivational mechanism that enables students to manage their learning processes effectively.


The findings offer empirical support for H4, revealing a statistically significant indirect effect (β = 0.099, t = 3.487, p = 0.001). This indicates that the positive impact of classroom arrangement on students’ performance is partially mediated by students' self-regulation. These findings are consistent with Jung et al. (2022), who showed that instructional models incorporating regulated learning foster self-regulatory behaviors that, in turn, enhance academic performance. This evidence reinforces the importance of well- designed learning environments in promoting both the cognitive and behavioral components essential for student success.

Table 9: Direct and Indirect Effect Hypotheses Testing

Hypothesis

Coef.

Se

T

value

P

values

Decision

Classroom Arrangement -> Students' Performance

0.23

4

0.06

0

3.85

0

0.000

Supported

Classroom Arrangement -> Self-Regulation

0.40

8

0.04

7

8.67

7

0.000

Supported

Self-Regulation -> Students' Performance

0.24

2

0.06

0

4.01

8

0.000

Supported

Classroom Arrangement -> Self-Regulation -> Students' Performance

0.09

9

0.02

8

3.48

7

0.001

Supported

Note: Coef. = Coefficient; Se = standard error.


Conclusion


Beyond statistical validation, the relationship between classroom arrangement and self-regulation can be understood through cognitive and environmental mechanisms. Well-structured learning spaces reduce distractions and provide visual cues, supporting students’ organization, monitoring, and management of learning strategies. This aligns with Social Cognitive Theory, emphasizing the reciprocal influence of environment and self-regulatory behavior. Thoughtful layouts also foster autonomy and engagement, encouraging students to take responsibility for their learning. Cultural factors shape these effects; in many Asian higher education contexts, including Cambodia, teacher-centered traditions may limit self-initiated regulation. Classrooms that provide structure, clarity, and collaborative opportunities may have a stronger impact on self-regulation, as cultural norms influence how students engage in learning. Recognizing these factors explains the meaningful effects of classroom arrangement and underscores the importance of optimizing learning environments to support self-regulatory development. Despite these insights, the study has some limitations. First, the research was conducted within a specific cultural and educational context in Cambodia, which may limit the generalizability of the results to other regions or education systems. Second, the study relies on self-reported measures of self-regulation, which may introduce bias. Future research could address these limitations by including diverse contexts, using longitudinal designs, and employing objective measures of self-regulation and performance.


Declarations


Ethics Approval and Consent to Participate: Informed consent was secured from all participants prior to data collection. Participation was completely voluntary, and confidentiality of their responses was strictly upheld throughout the study.


Conflicts of Interest: Not Applicable.


Acknowledgement: Sincere thanks are offered to all participants for their valuable contributions to the study.


References


Aristovnik, A., Karampelas, K., Umek, L., & Ravšelj, D. (2023). Impact of the COVID-19 pandemic on online learning in higher education: a bibliometric analysis. Frontiers in Education, 8, 1225834. https://doi.org/10.3389/FEDUC.2023.1225834/BIBTEX


Baepler, P., Walker, J., & Driessen, M. (2014). It’s not about seat time: Blending, flipping, and efficiency in active learning classrooms. Computers & Education, 78, 227–236. https://doi.org/10.1016/j.compedu.2014.06.006

Bandura, A. (1986). Social foundations of thought and action: A social cognitive theory (2nd ed.). Prentice-Hall.


Bartlett, J. E., Kotrlik, J. W., & Higgins, C. C. (2001). Organizational Research: Determining Organizational Research: Determining Appropriate Sample Size in Survey Research Appropriate Sample Size in Survey Research. Information Technology, Learning, and Performance Journal, 19(1). https://www.opalco.com/wp- content/uploads/2014/10/Reading-Sample-Size1.pdf


Bashir, A., Bashir, S., Rana, K., Lambert, P., & Vernallis, A. (2021). Post-COVID-19 adaptations: the shifts towards online learning, hybrid course delivery and the implications for biosciences courses in the higher education setting. Frontiers in Education, 6, 711619. https://doi.org/10.3389/FEDUC.2021.711619/BIBTEX


Chin, W. (1998). Commentary: Issues and opinion on structural equation modeling. Management Information Systems Research Center, 22(1), 7–11. https://www.jstor.org/stable/249674


Cohen, J. (1988). Statistical Power Analysis for the Behavioral Sciences (2nd ed.). LAWRENCE ERLBAUM ASSOCIATES. https://doi.org/10.4324/9780203771587


Credé, M., & Kuncel, N. (2008). Study habits, skills, and attitudes: The third pillar supporting collegiate academic performance. Perspectives on Psychological Science. https://doi.org/10.1111/j.1745-6924.2008.00089.x


Creswell, J. W. ., & Guetterman, T. C. . (2024). Educational Research: Planning, Conducting, and Evaluating Quantitative and Qualitative Research. In Pearson (7th ed.). Pearson. One Lake Street, Upper Saddle River, New Jersey 07458. Tel: 800-848-9500; Web site: http://www.pearsoned.com/.


Hair, J. F., Tomas, G., Hult, M., Ringle, C. M., & Sarstedt, M. (2017). A Primer on Partial Least Squares Structural Equation Modeling (PLS-SEM) (2nd ed.). http://study.sagepub.com/


Harper, C. V., McCormick, L. M., & Marron, L. (2024). Face-to-face vs. blended learning in higher education: a quantitative analysis of biological science student outcomes. International Journal of Educational Technology in Higher Education, 21(1). https://doi.org/10.1186/S41239-023-00435-0


Hattie, J. (2023). Visible Learning: The Sequel: A Synthesis of Over 2,100 Meta-Analyses Relating to Achievement. Visible Learning: The Sequel: A Synthesis of Over 2,100 Meta-Analyses Relating to Achievement, 1–497. https://doi.org/10.4324/9781003380542/VISIBLE-LEARNING-SEQUEL-JOHN- HATTIE/RIGHTS-AND-PERMISSIONS


Heng, K., & Sol, K. (2021). Academic research in Cambodia: Progress, challenges, and ways forward. Cambodian Journal of Educational Research, 1(2), 6-23.


Henseler, J., Dijkstra, T. K., Sarstedt, M., Ringle, C. M., Diamantopoulos, A., Straub, D. W., Ketchen, D. J., Hair, J. F., Hult, G. T. M., & Calantone, R. J. (2014). Common beliefs and reality about PLS: Comments on Rönkkö and Evermann (2013). Organizational Research Methods, 17(2), 182–209.

https://doi.org/10.1177/1094428114526928

Henseler, J., Ringle, C., & Sarstedt, M. (2015). A new criterion for assessing discriminant validity in variance- based structural equation modeling. Journal of the Academy of Marketing Science, 43(1), 115–135. https://doi.org/10.1007/s11747-014-0403-8

Hu, L., & Bentler, P. (1999). Cutoff criteria for fit indexes in covariance structure analysis: Conventional criteria versus new alternatives. Structural Equation Modeling: A Multidisciplinary Journal, 6(1), 1–55. https://doi.org/10.1080/10705519909540118

Jin, S. H., Im, K., Yoo, M., Roll, I., & Seo, K. (2023). Supporting students’ self-regulated learning in online learning using artificial intelligence applications. International Journal of Educational Technology in Higher Education, 20(1). https://doi.org/10.1186/S41239-023-00406-5

Jung, H., Park, S. W., Kim, H. S., & Park, J. (2022). The effects of the regulated learning-supported flipped classroom on student performance. Journal of Computing in Higher Education, 34(1), 132–153. https://doi.org/10.1007/S12528-021-09284-0

Karabatak, S., & Polat, H. (2020). The effects of the flipped classroom model designed according to the ARCS motivation strategies on the students’ motivation and academic achievement levels. Education and Information Technologies, 25(3), 1475–1495. https://doi.org/10.1007/S10639-019-09985-1/METRICS

Karaman, P. (2024). Effects of using rubrics in self-assessment with instructor feedback on pre-service teachers’ academic performance, self-regulated learning and perceptions of self-assessment. European Journal of Psychology of Education, 39(3), 2551–2574. https://doi.org/10.1007/S10212-024-00867-W

Kassab, S. E., Rathan, R., Taylor, D. C. M., & Hamdy, H. (2024). The impact of the educational environment on student engagement and academic performance in health professions education. BMC Medical Education, 24(1), 1278. https://doi.org/10.1186/S12909-024-06270-9

Krejcie, R. V., & Morgan, D. W. (1970). Determining Sample Size for Research Activities. Educational and Psychological Measurement, 30(3), 607–610. https://doi.org/10.1177/001316447003000308

Mantooth, R., Usher, E. L., & Love, A. M. A. (2021). Changing classrooms bring new questions: Environmental influences, self-efficacy, and academic achievement. Learning Environments Research, 24(3), 519–535. https://doi.org/10.1007/S10984-020-09341-Y

Moore, M. (1993). Is teaching like flying? A total systems view of distance education. American Journal of Distance Education, 7(1), 1–10. https://doi.org/10.1080/08923649309526806

Nikolopoulou, K., & Zacharis, G. (2023). Blended Learning in a Higher Education Context: Exploring University Students’ Learning Behavior. Education Sciences, 13(5), 514. https://doi.org/10.3390/EDUCSCI13050514

Nunnally, J. (1978). An overview of psychological measurement. In Clinical diagnosis of mental disorders (pp.

97–146). Springer US. https://doi.org/10.1007/978-1-4684-2490-4_4

Onah, D. F. O., Pang, E. L. L., & Sinclair, J. E. (2022). An investigation of self-regulated learning in a novel MOOC platform. Journal of Computing in Higher Education, 36, 57–90. https://doi.org/10.1007/s12528-022- 09346-x

Pekrun, R. (2006). The control-value theory of achievement emotions: Assumptions, corollaries, and implications for educational research and practice. Educational Psychology Review, 18(4), 315–341. https://doi.org/10.1007/s10648-006-9029-9

Peng, L., Deng, Y., & Jin, S. (2022). The Evaluation of Active Learning Classrooms: Impact of Spatial Factors on Students’ Learning Experience and Learning Engagement. Sustainability, 14(8), 4839. https://doi.org/10.3390/SU14084839/S1

Ramayah, T., Chuah, F., Cheah, J.-H., & Ting, H. (2017). Partial Least Squares Structural Equation Modeling (PLS-SEM) using SmartPLS 3.0: An Updated and Practical Guide to Statistical Analysis (1st ed.). Pearson Malaysia Sdn Bhd.

Ryan, R., & Deci, E. (2000). Self-determination theory and the facilitation of intrinsic motivation, social development, and well-being. American Psychologist, 55(1), 68–78. https://doi.org/10.1037/0003- 066X.55.1.68

Saykılı, A. (2019). Higher education in the digital age: The impact of digital connective technologies. Journal of

Educational Technology and Online Learning, 2(1), 1–15. https://doi.org/10.31681/jetol.516971

Shams, M. S., Niazi, M. M., Gul, H., Mei, T. S., & Khan, K. U. (2022). E-Learning Adoption in Higher Education Institutions During the COVID-19 Pandemic: A Multigroup Analysis. Frontiers in Education, 6, 783087. https://doi.org/10.3389/FEDUC.2021.783087/BIBTEX

Simon, P. D., Jiang, J., Fryer, L. K., King, R. B., & Frondozo, C. E. (2024). An Assessment of Learning Management System Use in Higher Education: Perspectives from a Comprehensive Sample of Teachers and Students. Technology, Knowledge and Learning, 30(2), 741–767. https://doi.org/10.1007/S10758-024- 09734-5

Smadi, M., Masri, A. Al, & Maharmah, H. (2024). Exploring the Correlation between Self-regulated Learning Strategies and Academic Success in Higher Education. Journal of Ecohumanism, 3(7), 2875–2883. https://www.ceeol.com/search/article-detail?id=1276466

Yang, W., Xijun, W., & Jiahui, D. (2023). Impact of smart classrooms in higher education on academic performance: a meta-analysis. Regional Journal of Information and Knowledge Management, 8(2), 135–148. https://www.ajol.info/index.php/rjikm/article/view/263066

Zimmerman, B. J. (2000). Attaining self-regulation: A social cognitive perspective (pp. 13–39). Elsevier. https://doi.org/10.1016/B978-012109890-2/50031-7

Zimmerman, B. J., & Martinez-Pons, M. (1988). Construct Validation of a Strategy Model of Student Self- Regulated Learning. Journal of Educational Psychology, 80(3), 284–290. https://doi.org/10.1037/0022- 0663.80.3.284